FiiO Portable Stereo CD Player in Black - DM13 BT (S)


Specially designed audio architecture | Flagship DAC CS43198*2 660mW+660mW powerful output | Custom LCD display 3.5mm+4.4mm headphone outputs | Optical/coaxial digital outputs
Dual desktop/portable power supply modes | USB CD ripping
aptX HD Hi-Res Bluetooth transmitter
Portable Stereo CD Player
*Picture are for reference only.The actual product may vary.

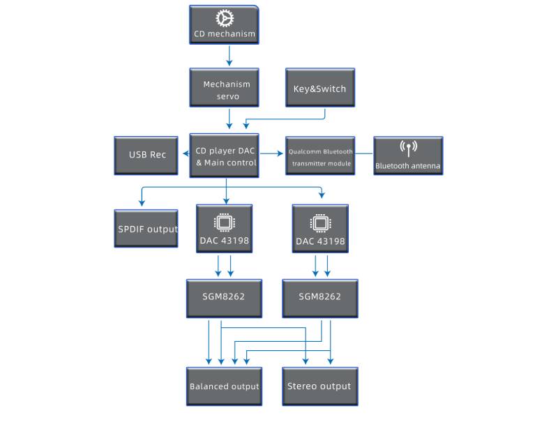
Specially designed audio architecture
Two flagship Cirrus Logic CS43198 chips are paired with two low-noise HiFi SGM8262 headphone amps in the DM13’s specially designed audio architecture. The combination of dual DACs and dual amplifiers allows the portable CD player to exhibit truly high-quality sound.
*Standard version cannot transmit Bluetooth.

Quality “core”, enabling smoother volume adjustment Flagship DAC CS43198*2
Unlike most portable CD players, the DM13 employs two flagship CS43198 DAC chips that offer high performance and low power consumption for excellent audio quality. FIIO engineers also specially designed an output stage that better captures the sound of the DAC, with that same DAC chip controlling the volume. The DAC chip allows for a 99-level fine volume adjustment that not only achieves smooth volume changes but also makes the sound at any volume level clearer.

The DM13 may be compact but packs impressive performance, distinguishing it from other similar products. It not only drives most headphones but can also connect to powered speakers or other headphone amps for an extraordinary listening experience.
Tiny body Enormous power
180mW+180mW
(32Ω, THD+N<1%/single-ended)
660mW+660mW
(32Ω, THD+N<1%/balanced)

Portable CD player Useful anywhere
144*137*27mm
*Enabling the ESP function can improve playback stability, but the disc reading performance cannot be significantly enhanced by enabling or disabling this function.

Stable CD reading
Take good care of everything
A gentle push of the lever effortlessly opens the lid to put your disc in, giving your music a physical presence of music not found in pure digital playback. The spacious disc compartment significantly reduces the likelihood of scratches during high-speed rotation, offering maximum protection for your favorite discs.
*Due to technical limitations, the above measures reduce the probability but do not totally eliminate the possibility of discs being scratched.
.*Although the DM13 has strong disc reading capabilities, due to the limitations of its portable mechanism design, it cannot perfectly read all CD discs. Future firmware updates will continue to optimize disc reading performance.
*Due to differences in disc materials and recording environments, occasional frame skipping when reading some CD-R and CD-RW discs is normal.

Custom LCD display
Reliably clear
The custom high-contrast, long-lasting LCD display clearly shows the volume, track number, and song playback duration - making it easy to understand the device's status. It also won't burn out even with prolonged screen time, so you have one less thing to worry about.

3.5mm+4.4mm
dual headphone outputs
3.5mm, 4.4mm outputs: for connection to headphones Single-ended and balanced line outputs: for connection to active speakers or amplifiers

Optical/coaxial digital outputs
Custom low-jitter crystal oscillators ensure accurate synchronization of the digital clock, resulting in cleaner and more stable digital signal transmission. Optical and coaxial digital outputs: for connection to an external DAC

USB CD ripping More ways to play
You can rip your favorite CDs into WAV files stored on a portable storage device, making it easy to share with friends and family. The WAV music files on that portable storage device can then be easily transferred to other computers or phones, allowing you to play the music on your CDs anytime, anywhere.
*Only supports FAT32 formatted storage devices. A Type-C USB flash drive with 32GB or lower capacity is recommended for firmware updates or ripping.

aptX High-Res Bluetooth
Convenient wireless connections,
which also sound great
Unlike the typical Bluetooth portable CD player, the DM13 features a Qualcomm Bluetooth platform that offers high-res Bluetooth audio with support for aptX, aptX Low Latency, aptX HD codecs as well as the standard SBC codec. This high-quality wireless transmission enhances the Bluetooth sound quality output from portable CDs.
*Standard version cannot transmit Bluetooth.
*Due to Bluetooth chipset and protocol compatibility limitations, some headphones/speakers only support SBC. *Some car Bluetooth systems and specific headphone/speaker models may not be supported. We are actively working with relevant parties to improve compatibility. Thank you for your understanding.

Dual desktop/portable power supply modes
Patented desktop mode Relaxed listening
FIIO’s highly acclaimed desktop mode comes to the DM13. When connected to a USB power source, simply flick the D.MODE switch to “ON” and the DM13 will be powered directly via USB without consuming any battery power and thus prolonging the battery’s usable life.
*When the remaining battery reaches 0% and the device is forced to shut down, the battery will start to be charged regardless of what mode it is in.
Patent number::ZL202321946664.8

Long battery life 10 hours
of playback from lithium batteries
3750mAh
3.8V
10 Hours
The DM13 is powered by a specially-selected 3750mAh, 3.8V cobalt lithium battery. You can carry around the DM13 and play music for 10 hours*, more than long enough for even the longest listening sessions.
Battery capacity
Pure cobalt lithium battery
Continuous playback
*Data from FIIO labs. Actual results may vary due to usage conditions being different from those used in testing.

Gapless playback
Smooth playback
In the early stages of designing this product, we extensively collected user feedback and overcame many challenges to carefully create a range of user-friendly and thoughtful features - including gapless playback, ability to keep favorites, and loop playback. The loop playback function supports looping on a single track, random tracks, and even on the entire CD – allowing you to customize how you want to listen.
My favorites
Gapless playback
Loop playback
*Based on FIIO Lab’s standard disc tests, the DM13 fully supports seamless playback. *Due to variations in CD recording technology, minimal gaps in a very small number of tracks are normal.

Quality materials
Luxuriously durable
The aluminum alloy body perfectly combines texture and tactile feel while ensuring the overall structural strength of the device. For the critical hinge, precision-machined aluminum alloy components are used, providing greater wear resistance and durability.
*Rigorous testing in FIIO labs has shown the hinge to reliably close and open > 5000 times.

Colorfully vibrant A unique style
Explore how different colors can give off various vibes. Available are silver, black, red, white, and white skylight versions. This is not only a great-sounding portable CD player but is also a stylish accessory that can literally make your music journey more colorful.

Buttons and Ports Labeled
Explore how different colors can give off various vibes. Available are silver, black, red, white, and white skylight versions. This is not only a great-sounding portable CD player but is also a stylish accessory that can literally make your music journey more colorful.

Parts list
①------------------------------------DM13*1
②--------------------------------------- Quick-start guide*1
③------------- USB-A to Type-C charging and data cable*1
④--------------------------------- 3.5mm coaxial adapter*1
⑤------------------------------------------ Warranty card*1
| General Specifications | |
|---|---|
| Name/Model | DM13 |
| Hardware solution | SoC: CS6137, Op-amp: SGM8262*2, DAC: CS43198*2 |
| Output mode | PRE OUT/USB OUT/SPDIF OUT/BLUE OUT |
| Color | Silver, Black, White, Red, Transparent cover |
| Dimensions | About 137.5x144.7x28.7mm Weight About 450g |
| Display | 1.5-inch LCD |
| Volume control | Physical button |
| Bluetooth transmission | Supports SBC/aptX/aptX Low Latency/aptX HD |
| CD mechanism | Custom mechanism |
| Laser pickup | Custom laser pickup |
| Adaptive impedance | PO: 8~150Ω, BAL: 8~350Ω |
| Buttons and ports | |
| Buttons and Ports | Physical buttons (Power on/off*1+ Play/Pause*1 + Previous track*1 + Next track*1 + Volume up*1 + Volume down*1 + Multifunction button*1) |
| Headphone output | Standard 3.5mm port |
| Single-ended line output | Standard 3.5mm port |
| USB | Type-C USB*2 (POWER IN*1+USB AUDIO*1, charging/data transfer) |
| Balanced headphone output | Standard 4.4mm port |
| Balanced line output | Standard 4.4mm port |
| Coaxial/Optical output | Standard 3.5mm port (shared LO) |
| Slide switch | ESP switch*1+D.MODE switch*1 |
| Power Supply Parameters | |
| Power supply | DC 5V/≥2A |
| Charging time | About 2.5h (5V 2A adapter) |
| 3.5mm headphone out: ≥10h | |
| Audio input | Local CD playback |
| ESP switch | OFF |
| Volume level | 32 |
| D.MODE switch | OFF |
| Display status | OFF |
| Load | 32Ω |
| 4.4mm headphone out: ≥10h | |
| Audio input | Local CD playback |
| ESP | OFF |
| Volume level | 26 |
| D.MODE switch | OFF |
| Display status | OFF |
| Load | 32Ω |
| Crosstalk | ≥77dB (1kHz@32Ω) |
| Noise floor | ≤2.4μV (A-weighted) |
| Frequency response | 20Hz~20kHz: attenuation<2.3dB |
| Peak output voltage | 7Vp-p |
| Parts of performance and parameters of line output | |
| THD+N | ≤0.0026% (1kHz/0dB@10kΩ) |
| SNR | ≥113dB (A-weighted) |
| Crosstalk | ≥105dB (1kHz@10kΩ) |
| Noise floor | ≤4.3μV (A-weighted) |
| Frequency response | 20Hz~20kHz: attenuation<2.3dB |
| Line output level | 2.5Vrms |
| Parts of performance and parameters of balanced headphone output | |
| Crosstalk | ≥120dB (1kHz@32Ω) |
| Noise floor | ≤2.8μV (A-weighted) |
| Frequency response | 20Hz~20kHz: attenuation<2.3dB |
| Peak output voltage | 14 Vp-p |
| Parts of performance and parameters of balanced line output | |
| THD+N | ≤0.0022% (1kHz/0dB@10kΩ) |
| SNR | ≥124dB (A-weighted) |
| Crosstalk | ≥106dB (1kHz@10kΩ) |
| Noise floor | ≤3μV (A-weighted) |
| Frequency response | 20Hz~20kHz: attenuation<2.3dB |
| Line output level | 5Vrms |



